胖东来公布员工结婚执行标准:不许靠父母积蓄买房买车
1月3日,胖东来董事长于东来在社交媒体公布员工结婚执行标准。

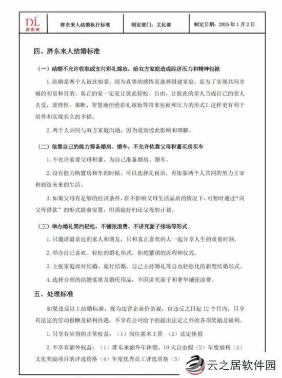
文件中提到,胖东来员工结婚不允许收取或支付彩礼嫁妆,给双方家庭造成经济压力和精神包袱。不允许依靠父母积蓄买房买车,如果父母有足够的经济条件,在不影响父母生活品质的情况下,可暂时通过“向父母借款”的形式提前安置,但需做好归还父母的计划。
胖东来在文件中称,如果违反公司制定的结婚标准,视为违背企业价值观,自违反之日起12个月内,只享有法定的劳动报酬及福利待遇,不享有公司给予的超出法定之外的各项奖励及福利。

文章版权声明:除非注明,否则均为
云之居软件园
原创文章,转载或复制请以超链接形式并注明出处。

还没有评论,来说两句吧...